Jomari Abejo
Jomari Abejo

Full Stack Developer

About

I'm a passionate Full Stack Developer with a strong foundation in Java development, specializing in building robust backend systems and scalable full stack applications. With hands-on experience in Spring Boot, Hibernate, and RESTful APIs, I create secure and high-performance server-side logic. On the front end, I leverage modern frameworks like NextJS, NuxtJS to deliver responsive and engaging user interfaces.

Selected Projects

project image
project image
project image
Bucor

Recruitment management system

project image
project image
Camalig

Restaurant management system with catering appointment

project image
project image
project image
project image
project image
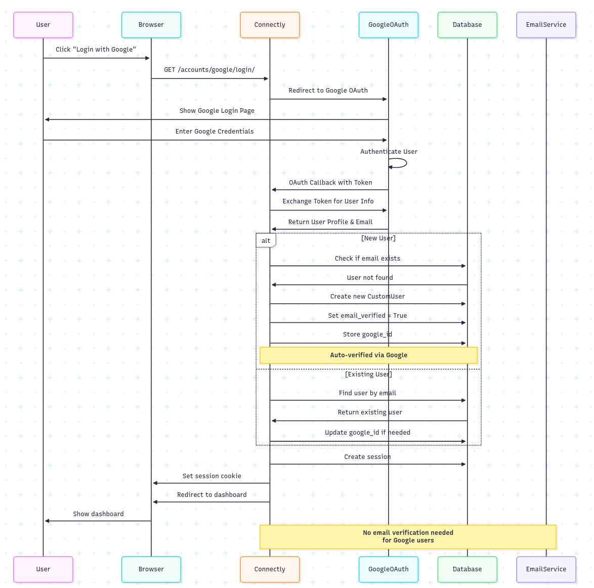
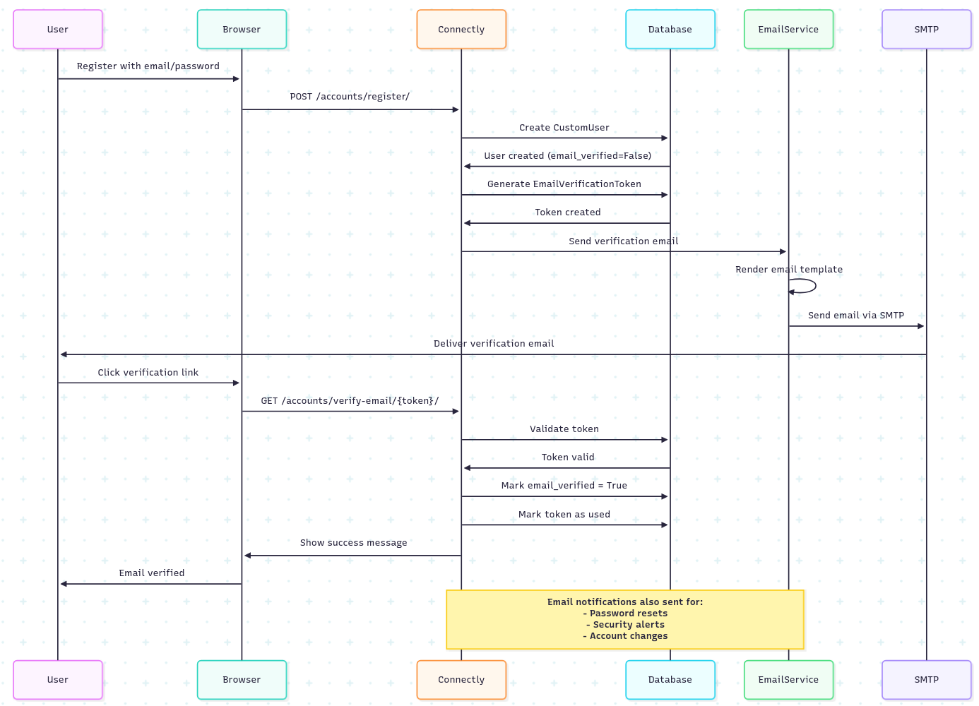
Connectly

Social app platform for users to connect, share posts, and engage with a community.

project image
project image
project image
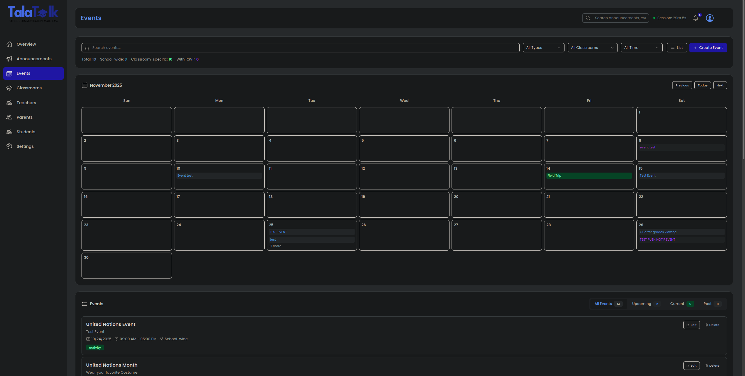
TalaTalk

TalaTalk bridges the gap between parents, teachers, and school administrators by providing real-time messaging, announcements, event scheduling, and progress tracking all in one unified platform.

project image
project image
project image
project image
User Management System with AWS Cognito

a secure authentication solution using Amazon Cognito User Pools to handle user registration, login, and identity verification via OAuth 2.0 and OpenID Connect, integrated with a CloudFront-hosted web application

project image
project image
Abejo Rice Mill

Simple rice mill management system with paymongo integration for payments and notifications.

Blog

Random Live Testing

Debugging Journey: Fixing addAllEmployee Method & Creating To-Do Tasks

User creation with Spring Boot using Mailgun

Django Basic Endpoint Testing

Connect

Feel free to contact me at jomariabejo@gmail.com